Описание на предлаганото решение
Разработената от автора уеб базирана система на училищен дневник е с лек, приятен и функционален интерфейс, който максимално улеснява потребителите. За да бъде осигурена динамичността на системата, е нужно да са налице всички предпоставки за извеждане на информация от родителите, т.е. точна схема на базата данни, в която се съдържа информация за успеха, отсъствията и поведението на учениците.
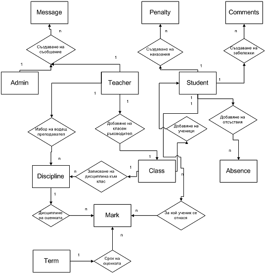
Един потребител може да бъде администратор, учител, ученик. Ученикът може да има наказания, забележки, отсъствия, оценки и номер в клас. Учителят преподава дисциплини, може също да бъде и класен ръководител. Всеки клас има ученици, дисциплини. Всяка оценка принадлежи към срок, дисциплина и ученик. Учителят и администраторът могат да публикуват съобщения.

Фигура 1. Концептуална схема на базата от данни
- Database Layer (Слой база данни)
– Oracle DB - Persistence Layer (Слой за управление на данните)
– Hibernate - Business Layer (Слой за обработка на данни)
– Web Server
– Apache Tomcat
– JSP, Servlets - Presentation Layer (Представителен слой)
– jQuery
– Ajax
– Javascript - CSS

Фигура 2. Архитектура на приложението